सुजुकी ला रही है इलेक्ट्रिक स्कूटर, पेटेंट में सामने आई तस्वीरें
हाल ही में सुजुकी मोटरसाइकिल ने भारत में इलेक्ट्रिक स्कूटर का पेटेंट फाइल किया है। इससे साफ है कि कंपनी बहुत जल्द भारत में अपनी पहली इलेक्ट्रिक स्कूटर लॉन्च करेगी। बता दें कि सुजुकी पिछले कुछ महीनों से बर्गमैन स्ट्रीट स्कूटर के इलेक्ट्रिक मॉडल की टेस्टिंग कर रही है। पेटेंट में फाइल की गई तस्वीरों में सामने आया है कि यह बर्गमैन स्ट्रीट इलेक्ट्रिक की ही पेटेंट तस्वीर है।

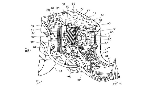
हालांकि, स्कूटर का डिजाइन एक सामान्य इलेक्ट्रिक स्कूटर से हटकर एक परंपरागत ईंधन पर चलने वाली स्कूटर के जैसा है। आमतौर पर इलेक्ट्रिक स्कूटरों में स्विंगआर्म पर इलेक्ट्रिक मोटर या हब माउंटेड इलेक्ट्रिक मोटर लगाया जाता है। इससे स्कूटर में एक अच्छा खासा अंडरसीट स्पेस भी मिल जाता है जिसका इस्तेमाल बैटरी की क्षमता को बढ़ने के लिए भी किया जाता है।

लेकिन इस स्कूटर में इलेक्ट्रिक मोटर को सीट के निचले हिस्से में लगाया गया है और चेन के जरिये पिछले पहिये से जोड़ा गया है। इलेक्ट्रिक मोटर के ऊपर स्कूटर के इलेक्ट्रॉनिक उपकरणों का कंट्रोल यूनिट लगाया गया है। इसमें स्कूटर की बैटरी, स्पीड कंट्रोलर और ट्रांसफॉर्मर शामिल हैं।

इलेक्ट्रिक मोटर को ठंडा रखने के लिए मोटर चैंबर में छोटे फैन लगाए गए हैं। हालांकि, यह डिजाइन मॉडल कैसे काम करेगा और एक इलेक्ट्रिक स्कूटर के लिए कितना सक्षम होगा, इसके बारे में कंपनी ने जानकारी नहीं दी है।

टेस्टिंग के दौरान देखी गई बर्गमैन इलेक्ट्रिक में आगे टेलीस्कोपिक फोर्क और पीछे स्प्रिंग लोडेड ड्यूल सस्पेंशन सेटअप दिया गया है। इस स्कूटर में 5-स्पोक अलॉय व्हील और रियर टायर मडगार्ड भी दिया गया है।

जानकारी के मुतबिक इस इलेक्ट्रिक स्कूटर में फुल डिजिटल इंस्ट्रूमेंट कंसोल, एलईडी हेडलाइट, एलईडी टेललाइट, यूएसबी चार्जिंग जैसे फीचर्स दिए जा सकते हैं। बर्गमैन स्ट्रीट इलेक्ट्रिक 100-120 किलोमीटर की एआरएआई प्रमाणित रेंज दे सकती है। इस स्कूटर की खरीद में भी फेम-2 योजना के तहत सब्सिडी दी जाएगी।

उम्मीद की जा सकती है कि यह स्कूटर सेगमेंट में मौजूद बजाज चेतक और टीवीएस आईक्यूब से अधिक रेंज प्रदान करेगी। सुजुकी ने हाल ही में घोषणा की थी कि कंपनी भारत में इलेक्ट्रिक स्कूटरों का उत्पादन करेगी जिसे पूरी तरह भारत में भी बनाया जाएगा।


Click it and Unblock the Notifications








